您当前位置:大连市友谊医院 >> 教学科研 >> 伦理委员会 >> 浏览文章

药物临床试验伦理审查工作指导原则

来源:本站原创 | 日期:2023年12月06日 |  【字体:
导读:药物临床试验伦理审查工作指导原则

点击浏览下一页点击浏览下一页点击浏览下一页点击浏览下一页点击浏览下一页点击浏览下一页点击浏览下一页点击浏览下一页点击浏览下一页点击浏览下一页点击浏览下一页点击浏览下一页点击浏览下一页点击浏览下一页点击浏览下一页点击浏览下一页点击浏览下一页点击浏览下一页点击浏览下一页点击浏览下一页点击浏览下一页点击浏览下一页

上一篇:药物临床试验质量管理规范 下一篇:没有了
地址:大连市中山区三八广场8号 医院电话:0411-82718822 邮编:116100
收受“红包”投诉举报电话:82718822-2216/6029
24小时服务热线:0411-82718822 专家热线一:0411-82718822 专家热线二:0411-82718822
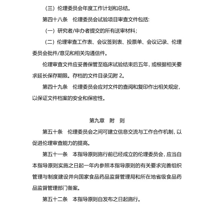
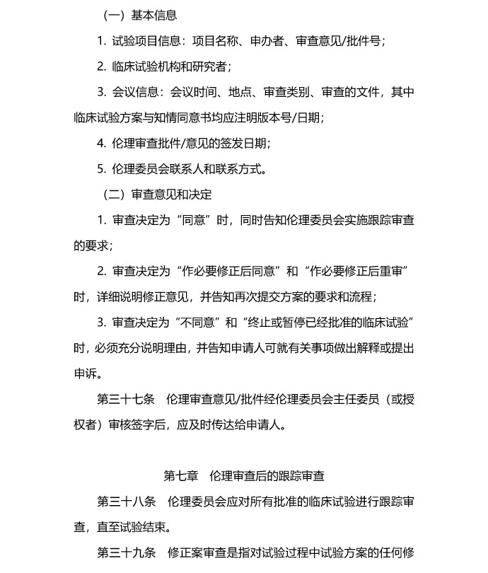
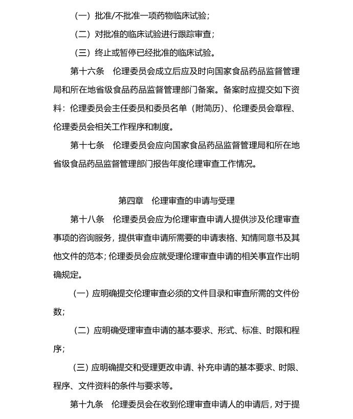
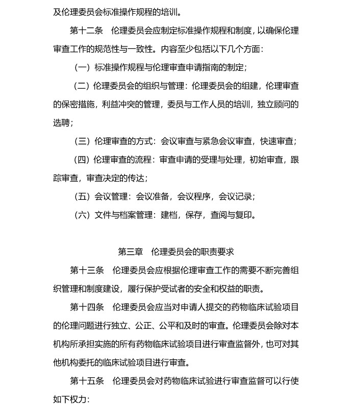
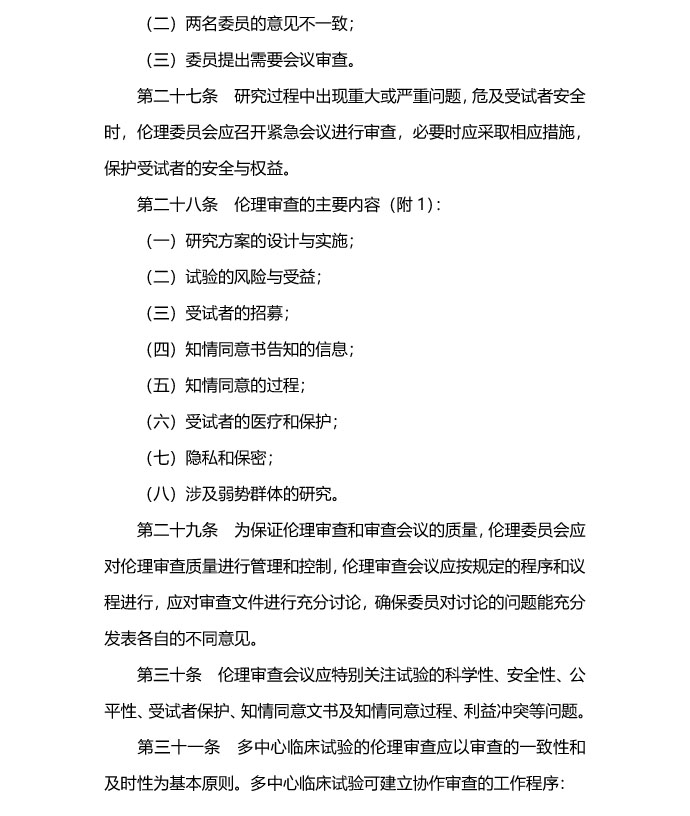
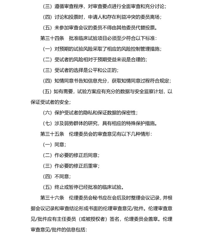
辽卫网审字【2015】第35号 辽ICP备19015178号